Efektywne zarządzanie zgłoszeniami w organizacji to kluczowy element sukcesu działu IT.
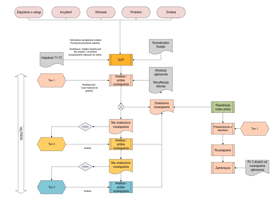
System GLPI, jako zaawansowane narzędzie do zarządzania zasobami IT i obsługi zgłoszeń, pozwala na precyzyjne przypisywanie zadań oraz kontrolę nad przepływem pracy. Jednym z kluczowych elementów tego procesu jest zarządzanie kolejką zgłoszeń na różnych poziomach wsparcia: od L0 do L3. Poniżej przedstawiamy najlepsze praktyki i zalecenia w tym zakresie.
Poziomy wsparcia w systemie GLPI
L0 – Automatyzacja i samoobsługa
L0 to pierwszy kontakt użytkownika z systemem, który nie wymaga zaangażowania zespołu wsparcia. GLPI oferuje rozbudowane narzędzia samoobsługowe, takie jak:
- Baza wiedzy – umożliwia użytkownikom szybkie znajdowanie odpowiedzi na typowe pytania.
- Formularze zgłoszeniowe – standaryzowane formularze redukują błędy i usprawniają przekazywanie informacji.
- Automatyzacja zgłoszeń – reguły i automaty pozwalają na automatyczne przypisywanie priorytetów, kategorii oraz obiegu zgłoszeń.
Celem L0 jest zminimalizowanie liczby zgłoszeń, które trafiają do zespołu wsparcia.
L1 – Podstawowe wsparcie użytkowników
L1 to pierwszy poziom wsparcia z udziałem człowieka, gdzie technicy zajmują się prostymi problemami użytkowników. Zarządzanie kolejką zgłoszeń na tym poziomie wymaga:
- Priorytetyzacji zgłoszeń – GLPI pozwala na definiowanie priorytetów w oparciu o SLA (Service Level Agreement).
- Szybkiego rozwiązywania problemów – technicy L1 powinni korzystać z predefiniowanych rozwiązań w bazie wiedzy.
- Escalacji do L2 – jeśli problem wykracza poza kompetencje L1, zgłoszenie jest eskalowane do wyższego poziomu.
Dzięki odpowiednio zdefiniowanym procesom i regułom eskalacji, L1 może działać szybko i skutecznie.
L2 – Zaawansowane wsparcie techniczne
Na poziomie L2 znajdują się technicy, którzy mają większą wiedzę techniczną i dostęp do zaawansowanych narzędzi diagnostycznych. Zarządzanie kolejką zgłoszeń na L2 obejmuje:
- Analizę przyczyn problemów – technicy L2 powinni identyfikować przyczyny źródłowe zgłoszeń (ang. Root Cause Analysis).
- Współpracę międzyzespołową – GLPI umożliwia współpracę z innymi działami, np. infrastrukturą czy bezpieczeństwem IT.
- Szczegółową dokumentację – każde zgłoszenie eskalowane do L3 powinno być dokładnie opisane, aby usprawnić dalsze działania.
L3 – Eksperci i wsparcie zewnętrzne
L3 to ostatni poziom wsparcia, na którym pracują eksperci danej dziedziny lub współpracujące firmy zewnętrzne. Zarządzanie zgłoszeniami na tym poziomie wymaga:
- Precyzyjnego przekazywania informacji – GLPI umożliwia przesyłanie szczegółowych danych technicznych oraz historii zgłoszenia.
- Zarządzania kontraktami SLA – w przypadku wsparcia zewnętrznego istotne jest monitorowanie czasu reakcji zgodnie z ustaleniami kontraktowymi.
- Rozwiązywania złożonych problemów – technicy L3 zajmują się najbardziej skomplikowanymi przypadkami, które często wymagają opracowania nowych rozwiązań lub aktualizacji systemów.

Praktyki usprawniające zarządzanie kolejką zgłoszeń
1. Standaryzacja procesów
Definiowanie jasnych procedur obsługi zgłoszeń na każdym poziomie pozwala uniknąć chaosu i poprawia efektywność. GLPI umożliwia tworzenie reguł automatyzacji, które eliminują ręczne operacje.
2. Monitorowanie i raportowanie
Korzystając z modułu raportów w GLPI, organizacje mogą analizować dane dotyczące czasu rozwiązania zgłoszeń, zgodności z SLA i wydajności poszczególnych poziomów wsparcia.
3. Szkolenia dla techników
Każdy poziom wsparcia wymaga odpowiednich umiejętności. Regularne szkolenia z obsługi GLPI oraz nowych technologii są kluczowe dla utrzymania wysokiej jakości wsparcia.
4. Integracja z innymi systemami
GLPI można integrować z narzędziami do monitoringu infrastruktury, co umożliwia automatyczne generowanie zgłoszeń w przypadku awarii.
